关于召开审核评估专项工作组会议的通知
发布时间:2024年6月11日      阅读:88

各部门:

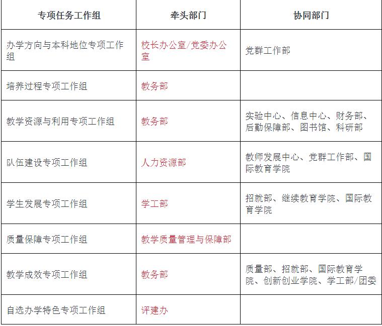
根据审核评估工作安排,学校自评报告及支撑材料建设工作由评建办公室牵头,按审核评估一级指标成立专项工作组,各工作组牵头部门具体负责各板块自评报告撰写和支撑材料的收集整理工作。专项工作组具体如下:

为进一步开展评估工作,现定于2024年6月12日9:30于A2-115会议室召开专项工作组会议,请各牵头部门负责人和评估专项工作人员准时参会。

 

 

成都东软学院评建办公室

教学质量管理与保障部

2024年6月11日

Copyright © 2002-2025 成都东软学院 All Rights Reserved
地址:四川省 成都市 都江堰市 青城山镇东软大道1号
邮编:611844
蜀ICP备12011972号