迎评促建丨图书馆召开安全工作专题会议
发布时间:2025年6月23日   来源: 图/文 图书馆   阅读:70

为深入贯彻落实学校本科教育教学审核评估工作要求,切实提升图书馆安全保障与服务效能,确保应急疏散演练任务顺利开展。2025年6月23日,图书馆在A11-201会议室召开安全工作专题会议,全面部署演练准备工作。巨星馆长及全体馆员参加会议,会议由何梦露老师主持。

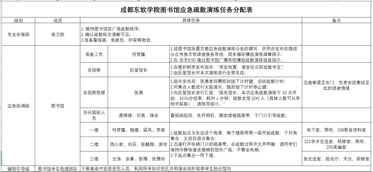
A11华天图书馆自2023年10月底投入使用,因其环境优雅、服务用心越发受到学生喜爱。大量学生到馆学习对安全管理和保障也有了更高要求。在学校保卫部管理和指导下,图书馆对安全工作常抓不懈。经向保卫部申请,由保卫部组织和指导,计划于6月30日上午开展应急疏散演练活动。通过此活动对图书馆应急疏散制度和方案持续改进和夯实。同时,提升全体馆员老师和读者学生的安全意识和疏散经验。会议内容如下:

一、细化分工,明确职责

会议结合《成都东软学院图书馆应急疏散演练任务分配表》,将演练分工与审核评估指标中的“教学设施安全保障”“服务育人实效”等要点挂钩。何老师讲到:“疏散演练不仅是图书馆安全管理能力的检验,更是向评估专家展现图书馆管理规范化的重要活动,全体人员需熟记各自站位,确保疏散流程科学、高效。”

二、安全无小事,演练即实战

巨馆长要求:当前正值学校审核评估冲刺阶段,安全工作必须对标评估“质量保障能力建设”要求。安全是图书馆服务的底线,要通过演练查找漏洞、优化流程,切实保障师生生命财产安全。同时特别强调,模拟即真实,全体馆员必须高度重视此次演练,并在演练过程中确保自身和学生安全。

三、以练促防,筑牢安全防线

全体馆员要以此次演练为契机,将评估“以评促建、以评促改、以评促管、以评促强”理念落到实处,通过筑牢安全防线彰显图书馆“服务育人”成效。本次演练既是专项训练,也是图书馆安全工作的阶段性考核。通过任务分解,全体馆员进一步明确了安全责任,掌握了应急处置要领。后续,图书馆将严格按照计划于6月27日启动预演、6月30日正式演练,并以此次演练为抓手,推动安全教育与日常管理深度融合,为师生营造安全、优雅的学习环境。

Copyright © 2002-2025 成都东软学院 All Rights Reserved
地址:四川省 成都市 都江堰市 青城山镇东软大道1号
邮编:611844
蜀ICP备12011972号